其中,上交所上市交易沪深300ETF期权合约(标的为华泰柏瑞沪深300ETF),深交所上市交易沪深300ETF期权合约(标的为嘉实沪深300(160706)ETF),中金所上市交易沪深300股指期权。而三大期权品种的推出,也使得沪深300指数成为继上证50指数之后第二个跨现货、期货、期权三大市场的指数标的。

沪深300股指期权合约基本条款

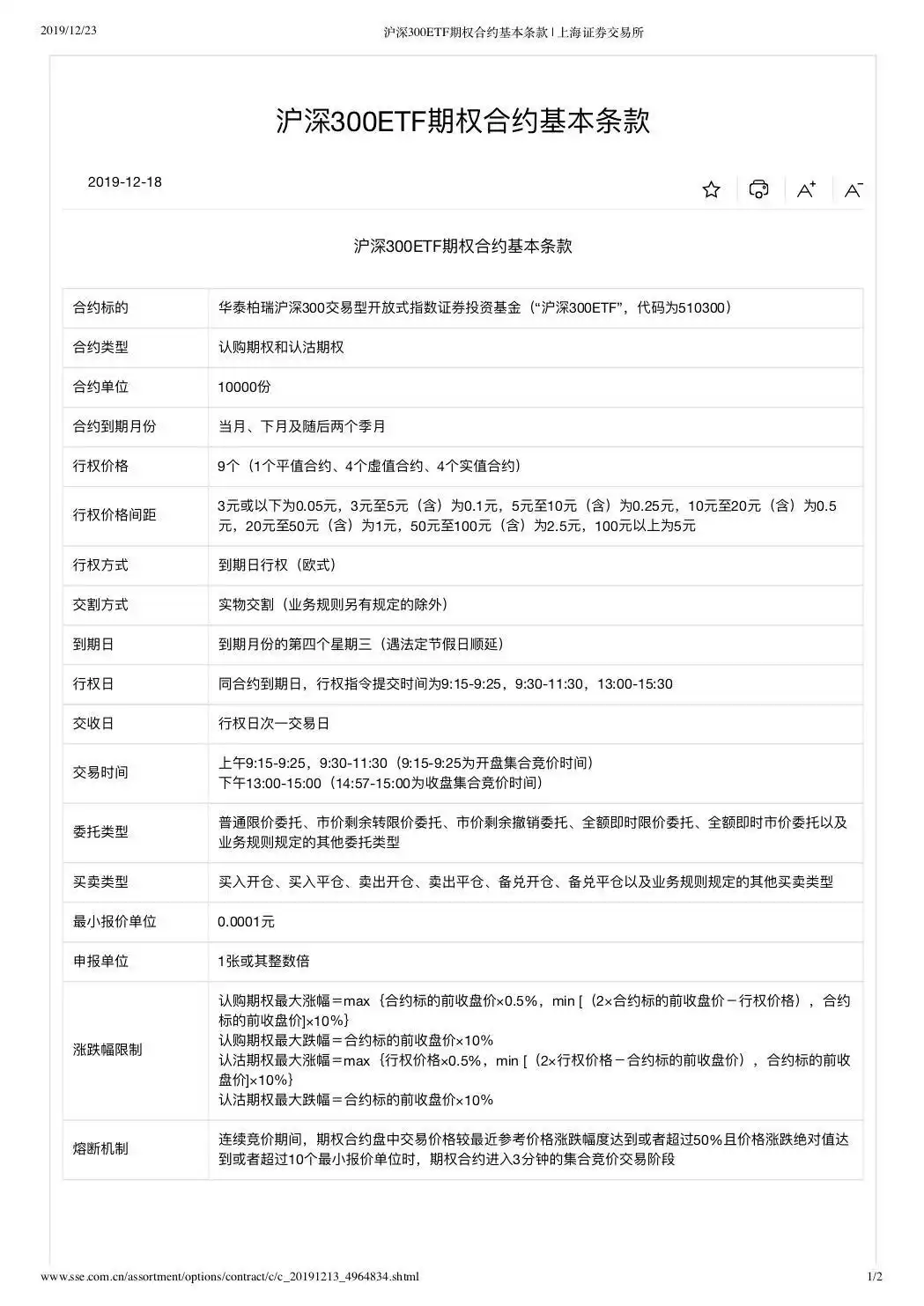
沪深300ETF期权合约基本条款
总体来看,三大期权品种上市首日运行平稳。
其中,内地资本市场首个股指期权产品——沪深300股指期权成交量26850手,看涨期权持仓量6710手,看跌期权持仓量5014手,权利金成交额2.98亿元。当日挂牌合约数168个,二月合约成交占比71.92%。当日沪深300股指期权近月平值隐含波动率为16.65%,30天历史波动率为11.97%。
沪市沪深300ETF期权正式上市交易的合约总数为72个,全天总成交量46.87万张,其中认购期权27.52万张,认沽期权19.35万张;权利金成交额4.25亿元,成交面值188.38亿元,总持仓量18.07万张。
深市沪深300ETF期权正式上市交易的合约总数为72个,全天总成交量14.01万张,权利金成交额1.01亿元,成交面值57.58亿元,总持仓量7.19万张。
“推出股票股指期权交易,对于健全资本市场基础制度和产品布局具有深远意义。今天,三个交易所同步推出沪深300ETF期权和沪深300股指期权,有利于优化市场平衡机制,完善多层次市场体系,促进资本市场健康发展”。证监会副主席方星海在沪深300股指期权上市活动上表示。

证监会副主席方星海(左一)为沪深300股指期权上市鸣锣
方星海还指出,作为国际上发展成熟的风险管理工具,股指期权功能充分发挥后,能够反映标的指数波动率,帮助投资者灵活调整投资组合的风险收益结构,丰富交易策略,有助于引入不同风险偏好的投资者进入股票市场。国内外实践都表明,投资者类型越丰富,市场的稳定性就越高,成交往往也越活跃。
对于为何选择沪深300指数,市场人士表示,沪深300指数成分股代表了沪深两市A股市场的核心优质资产,盈利能力突出,在整体经营业绩和估值方面对投资者有很强的吸引力。数据显示,沪深指数成分股数量仅为全部A股的8%,但总市值覆盖度却达到了61%,日均成交金额接近1500亿元。
华南地区某对冲基金公司负责人表示,三大期权品种推出后,沪深300指数将成为跨现货、期货、期权三大市场的指数标的,完善境内场内权益类期权产品体系。更进一步提升了沪深300ETF场内交易的活跃度和流动性。利好沪深300ETF策略及生态圈搭建。而投资者也可基于期权产品的非线性支付结构和跟踪标的指数的ETF等实现增强收益、套利、风险管理等多种投资目标。
华泰柏瑞基金指数投资部总监柳军也指出,沪深300期权的推出有助于催生多样化的投资策略和创新型金融产品。
“公募基金过去十多年的发展,产品创新主要体现在产品形式上,比如从封闭式基金、到开放式基金以及定期开放基金等,或者指数基金从普通场外指数基金、到LOF和ETF。而基于投资策略的核心创新仍显不足。期权的推出有利于构建不同风险水平的多样化投资策略,满足各类投资者的需求”。柳军称。
值得注意的是,此次三大沪深300指数期权全部采用做市商制,以此提供流动性保障。
此次推出的期权产品合约数量庞大,以中金所推出的沪深300股指期权为例,其产品共包含6个合约月份,分别是当月、下两个月和随后三个季月。而在此基础上,各个月份中不同的行权价格,又进一步分化出更多的期权合约。同时,每一个行权价格又分别对应一个看涨期权和看跌期权。今日推出的沪深300股指期权就包含了合计168个合约。
“这就是期权产品可以实现精细化风险管理和投资的原因,投资者可以从众多的合约月份和行权价格去选择和自己风险和预期相匹配的行权价格投资”。有接近此次期权产品制度设计的监管层人士表示,庞大的期权合约需要做市商支持,以保障流动性。
中信证券执行委员会委员、董事总经理薛继锐表示,期权合约数量多、流动性分散。做市商的存在确保了投资者能够在任一合约上及时完成所需要的交易。另外,由于单个期权合约流动性相对较差,市场冲击成本容易造成交易价格的异常波动。做市商的存在有效抑制了这一现象。期权做市商还能够加速市场的价格发现,提高市场有效性。
方星海在沪深300股指期权上市活动上还表示,近年来,我国衍生品市场结合中国实际,借鉴国际成熟市场经验,着力做好“一个扩面、两个加深”。
“一个扩面”,就是扩大期货和衍生品对基础资产的覆盖面,加大产品供给,让资产定价和风险缓释的市场功能惠及更多行业、更广领域。
“两个加深”,一是深化产品类型。每一类基础资产,既要有期货,又要有期权,满足不同的投资交易和风险管理需求。二是深化投资者参与。既要培育和发展国内的产业和机构投资者,也要吸引境外投资者广泛参与我国期货市场。这不仅可以优化投资者结构,完善市场生态,还有利于通过交易者充分博弈完善价格形成机制,提升市场运行质量,促进市场稳定运行。
“推出股指期权,就是‘一个扩面、两个加深’工作的一个体现”。方星海称。