官宣!深交所主板和中小板合并,超20万亿的市值影响几何?

深市主板中小板合并时间敲定!

3月31日晚间,深交所发布了《关于合并主板与中小板相关安排的通知》(以下简称《通知》)。《通知》称,经中国证监会批准,合并主板与中小板将于4月6日正式实施。深交所称各项准备工作已经就绪。未来深市将形成以主板、创业板为主体的市场格局。

同时,深交所对相关规则进行了适应性修订,主要涉及删除中小板相关表述、统一高送转定义、调整相关交易指标计算基准指数、取消持续督导专员制度等。上述调整安排于4月6日两板合并实施时生效。

合并实施后,原中小板上市公司的证券类别变更为“主板A股”,证券代码和证券简称保持不变。原中小板“002001-004999”证券代码区间由主板使用,主板A股代码区间调整为“000001-004999”。

深交所数据显示,截至今年3月31日,深市主板共有A股459家,市值合计9.67万亿,中小板有1004家上市公司,总市值为13.14万亿元。这意味深市主板与中小板合并起来,总市值将超20万亿!

深市主板中小板合并时间敲定_深交所主板与中小板合并实施细节_中小板股票代码区间

深市主板中小板合并时间敲定_中小板股票代码区间_深交所主板与中小板合并实施细节

深市主板中五粮液作为目前深市主板市值最大企业,最新市值1.04万亿元,股价方面,长春高新以452.73元高居深市主板股价之首;中小板目前市值最大的企业是海康威视,最新市值5223亿元,股价方面,凯莱英以288.87元高居中小板之首。

【深交所合并主板与中小板】

2021年2月5日,经中国证监会批准,深交所启动合并主板与中小板(以下简称两板合并)相关准备工作。在中国证监会统筹指导下,深交所与市场各方一道,按照“两个统一、四个不变”的总体思路,扎实开展各项工作,组织整合相关业务规则和监管运行模式,推动完成相关指数及基金产品适应性调整,顺利实施技术系统改造,平稳推进发行上市安排,各项准备工作均已就绪。

在两板合并业务规则整合过程中,深交所对交易规则、融资融券交易实施细则、高送转指引等7件规则进行了适应性修订,并废止《关于在部分保荐机构试行持续督导专员制度的通知》等2件通知,主要涉及删除中小板相关表述、统一高送转定义、调整相关交易指标计算基准指数、取消持续督导专员制度等。上述调整安排于4月6日两板合并实施时生效。

两板合并是资本市场全面深化改革的一项重要举措,对于完善市场功能、夯实市场基础、提升市场活力和韧性、促进资本要素市场化配置、更好服务国家战略发展全局具有重要意义。深交所将坚持以习近平新时代中国特色社会主义思想为指导,准确把握新发展阶段,深入贯彻新发展理念,推动构建新发展格局,积极践行“建制度、不干预、零容忍”方针和“四个敬畏、一个合力”要求,按照“开明、透明、廉明、严明”工作理念,抓实抓细改革落地各项工作,持续完善以主板、创业板为主体的市场格局,充分发挥深市市场功能,更好服务不同发展阶段、不同类型的企业高质量发展,奋力建设优质创新资本中心和世界一流交易所,助力资本市场“十四五”开好局、起好步。

【证券代码、指数、行情展示怎么调整?】

深交所主板与中小板合并实施细节_深市主板中小板合并时间敲定_中小板股票代码区间

关于主板与中小板合并后证券代码等问题如何变化,深交所也进一步明确。深交所提醒以下事项同样在4月6日起施行:

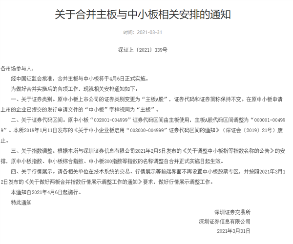
1、关于证券类别:原中小板上市公司的证券类别变更为“主板A股”,证券代码和证券简称保持不变,在原中小板申请上市的企业已提交的发行申请文件的“中小板”字样视同为“主板”。

2、关于证券代码区间:原中小板“002001-004999”证券代码区间由主板使用,主板A股代码区间调整为“000001-004999”。本所2019年1月11日发布的《关于中小企业板启用“003000-004999”证券代码区间的通知》(深证会〔2019〕21号)废止。

3、关于指数调整:根据本所与深圳证券信息有限公司2021年2月5日发布的《关于调整中小板指等指数名称的公告》的安排,原中小板指数、中小板综合指数、中小板300指数等指数的名称调整自合并正式实施日起生效。

4、关于行情展示:请各相关单位在技术系统的交易、行情展示等前端界 面不再设置中小板股票专区,并按照2021年3月12日发布的《关于做好两板合并指数行情展示调整工作的通知》要求,做好行情展示调整工作。

【深市主板中小板合并,影响几何?】

1、深交所主板跟中小板合并不意味着全市场注册制很快实施

目前科创板、创业板试点注册制已取得较好效果,但试点的时间不长,相关制度安排尚未经理完整市场周期和监管闭环的检验,有些制度还需要不断磨合和优化。因此在全市场推行股票发行注册制不能过于理想化,也不能急于求成。

此次合并,主要解决深市主板与中小板趋同问题,立足于厘清不同板块的功能定位,构建结构更简洁、特色更鲜明、定位更清晰的多层次市场体系。

2、中小板并入主板后资本市场服务中小企业的功能不断增强。

主板跟中小板合并后,发行上市条件、投资者适当性要求等保持不变。深交所将形成以主板、创业板为主体的市场格局,为处在不同发展阶段的中小企业提供融资服务。

深市主板重点支持相对成熟的企业融资发展,创业板主要服务成长型创新创业企业。深交所还将采取再融资和并购重组市场后改革、丰富产品体系、优化改进服务等措施支持中小企业做优做强。

3、合并后恢复深市主板上市功能,不会导致市场扩容

深交所主板与中小板合并的思路是,统一业务规则,统一运行监管模式,保持发行上市条件不变,投资者门槛不变,交易机制不变,证券代码及简称不变。

合并后主板仍然实行核准制,没有降低上市门槛,也没有新增上市通道,不会直接导致市场短期内加速扩容。

4、合并不会影响两板块估值

两板块合并不会改变投资者门槛和交易机制,对投资者的交易方式和交易习惯不会产生直接影响。因此,在基本面没有明显改变的情况下,股票之间的流动性和估值水平不会有大的变化。

一图看懂深交所主板与中小板合并要点

深市主板中小板合并时间敲定_深交所主板与中小板合并实施细节_中小板股票代码区间

深交所主板与中小板合并实施细节_中小板股票代码区间_深市主板中小板合并时间敲定